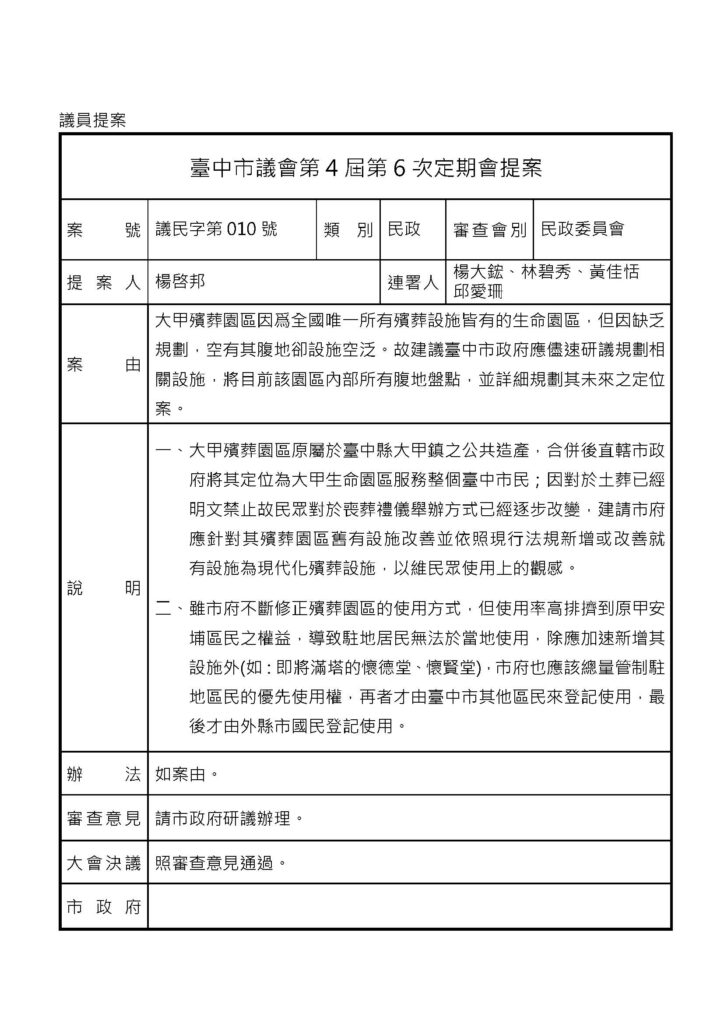
愛珊在議會-提案📄大甲殯葬園區因爲全國唯一所有殯葬設施皆有的生命園區,但因缺乏規劃,空有其腹地卻設施空泛。故建議臺中市政府應儘速研議規劃相關設施,將目前該園區內部所有腹地盤點,並詳細規劃其未來之定位案。

議會提案 - 民政 - 議會相關

2025-12-04

愛珊在議會-提案📄大甲殯葬園區因爲全國唯一所有殯葬設施皆有的生命園區,但因缺乏規劃,空有其腹地卻設施空泛。故建議臺中市政府應儘速研議規劃相關設施,將目前該園區內部所有腹地盤點,並詳細規劃其未來之定位案。