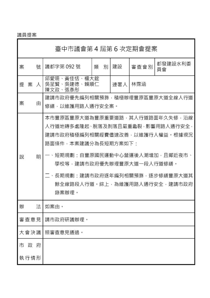
愛珊在議會-提案📄建請市政府優先編列相關預算,積極辦理豐原區豐原大道全線人行道修繕,以維護用路人通行安全案。

議會相關 - 議會提案 - 都發建設水利

2025-12-04

愛珊在議會-提案📄建請市政府優先編列相關預算,積極辦理豐原區豐原大道全線人行道修繕,以維護用路人通行安全案。