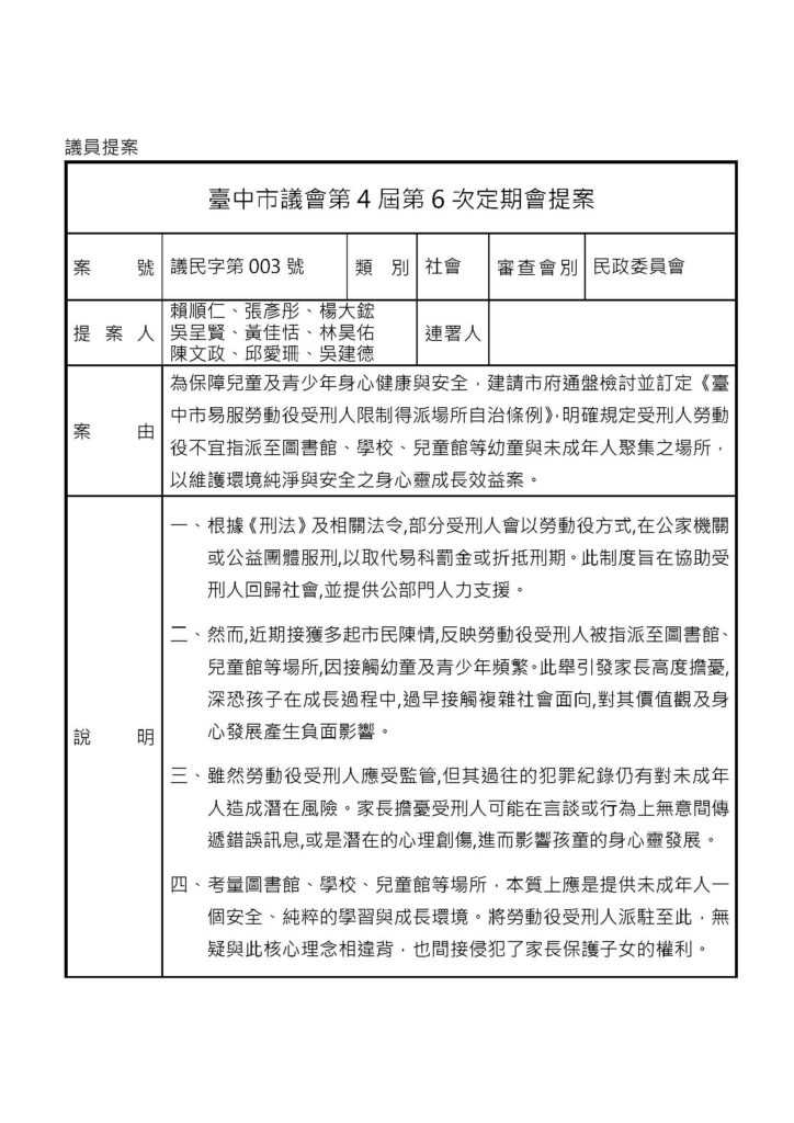
愛珊在議會-提案📄為保障兒童及青少年身心健康與安全,建請市府通盤檢討並訂定《臺中市易服勞動役受刑人限制得派場所自治條例》,明確規定受刑人勞動役不宜指派至圖書館、學校、兒童館等幼童與未成年人聚集之場所,以維護環境純淨與安全之身心靈成長效益案。

議會提案 - 民政 - 議會相關

2025-12-04

愛珊在議會-提案📄為保障兒童及青少年身心健康與安全,建請市府通盤檢討並訂定《臺中市易服勞動役受刑人限制得派場所自治條例》,明確規定受刑人勞動役不宜指派至圖書館、學校、兒童館等幼童與未成年人聚集之場所,以維護環境純淨與安全之身心靈成長效益案。