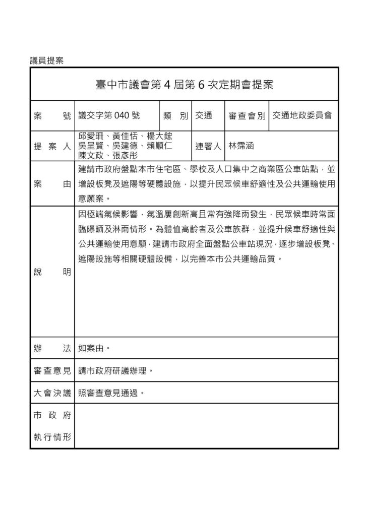
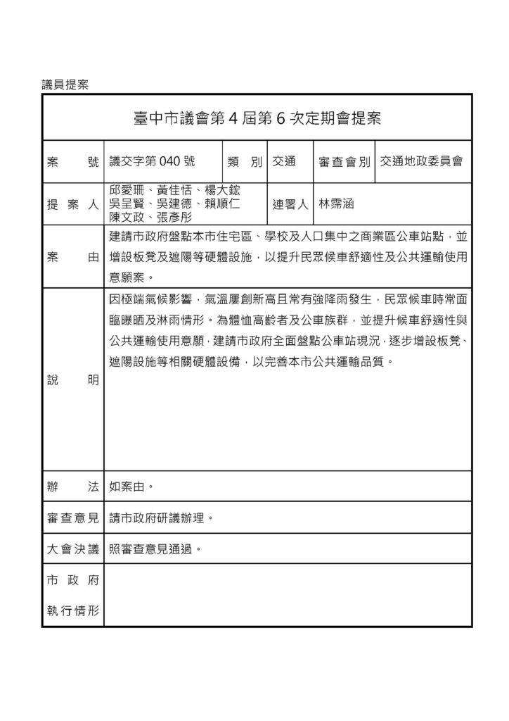
議會提案 - 交通地政 - 議會相關
2025-12-03
台中市議員
台中市議員
服務時間
星期一至星期五 9:00~12:00、13:30~17:00
星期六 9:00~12:00
週日、國定假日公休
豐原服務處
地址:台中市豐原區豐原大道四段285號
電話:04-25289678
傳真:04-25159223
后里聯絡處
地址:后里區復興街36巷27號
電話:04-25585523
Copyright © CHIU AI SHAN 2021 All rights reserved · WEB DESIGN DAYUP