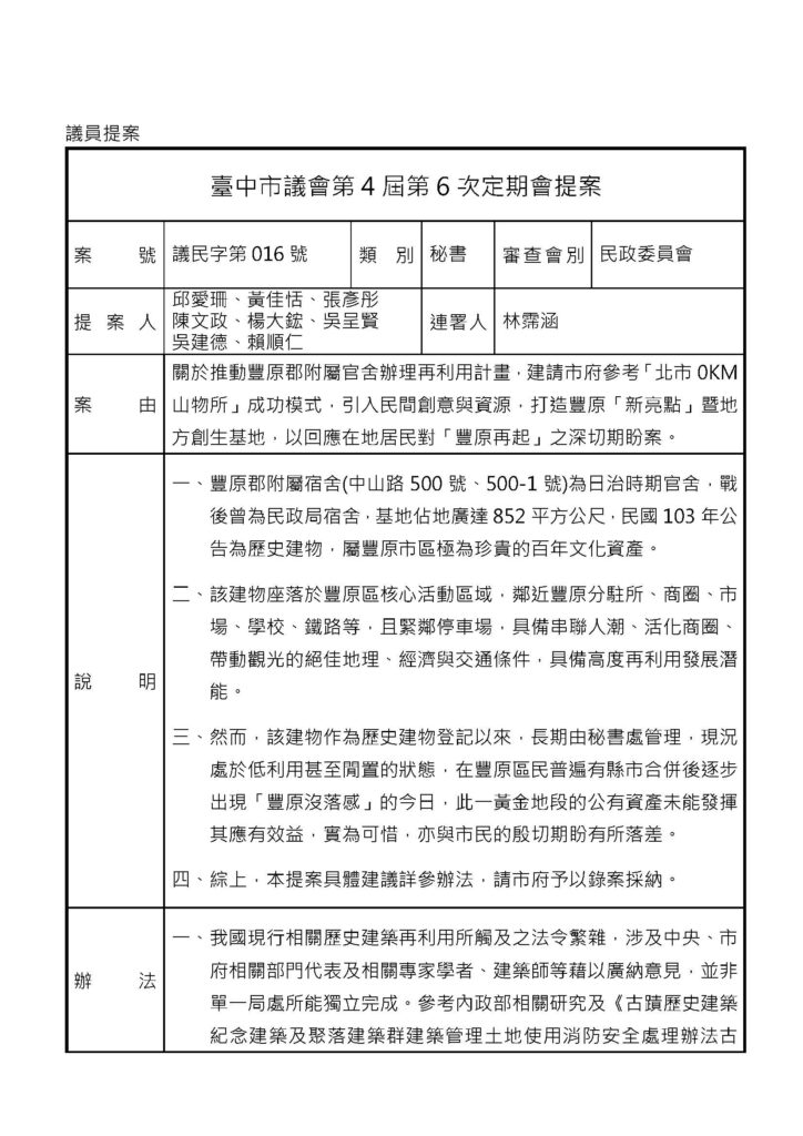
愛珊在議會-提案📄關於推動豐原郡附屬官舍辦理再利用計畫,建請市府參考「北市 OKM山物所」成功模式,引入民間創意與資源,打造豐原「新亮點」暨地方創生基地,以回應在地居民對「豐原再起」之深切期盼案。

議會提案 - 民政 - 議會相關

2025-12-04

愛珊在議會-提案📄關於推動豐原郡附屬官舍辦理再利用計畫,建請市府參考「北市 OKM山物所」成功模式,引入民間創意與資源,打造豐原「新亮點」暨地方創生基地,以回應在地居民對「豐原再起」之深切期盼案。